(通讯员 乔晁强)近日,beat365官方网站王忠良教授团队在材料类国际顶级期刊《Advanced Materials》(中国科学院I区TOP期刊,影响因子27.4)发表了题为《Engineered Bacteria Manipulate Cysteine Metabolism to Boost Ferroptosis-Based Pancreatic Ductal Adenocarcinoma Therapy》的研究论文。论文第一通讯单位为beat365官方网站,合作单位包括中国科学院过程工程研究所和空军军医大学。论文第一作者为beat365官方网站青年教师乔晁强,论文通讯作者为beat365官方网站王忠良教授、张瑞丽副教授及中国科学院过程工程研究所生化工程国家重点实验室魏炜研究员。该研究围绕胰腺导管腺癌(PDAC)难治的临床问题,提出了一种微生物仿生治疗策略,通过工程化益生菌调控半胱氨酸代谢,诱导铁死亡,从而有效抑制肿瘤生长。

由KRAS基因突变驱动的胰腺导管腺癌(PDAC)代谢重编程是导致其化疗耐药性的重要因素。然而,KRAS突变所引起的代谢改变也带来了一些独特的代谢“弱点”,特别是在铁死亡这一由铁依赖的脂质过氧化反应介导的细胞死亡形式中。这为利用这些代谢弱点来治疗PDAC提供了一个有前景的新思路。然而PDAC细胞通过多重代谢通路建立起了坚固的自我保护体系,使铁死亡难以有效触发。基于此,研究团队通过临床样本的转录组学分析发现,PDAC耐受铁死亡的根源与半胱氨酸代谢密切相关,但现有半胱氨酸代谢干预策略存在靶向性不足和代谢补偿效应等问题。受自然界硫循环的启发,团队利用非致病性大肠杆菌构建了智能工程菌(ZZY@RM),通过缺氧响应元件精准调控胱硫醚裂解酶(CGL)表达,实现肿瘤微环境特异性半胱氨酸耗竭。实验结果表明,该工程菌能够持续且长效分解胞内外半胱氨酸,瓦解GPX4-GSH等肿瘤铁死亡防御系统,从而诱导PDAC强效铁死亡。

智能工程菌(ZZY@RM)的构建与作用原理示意图
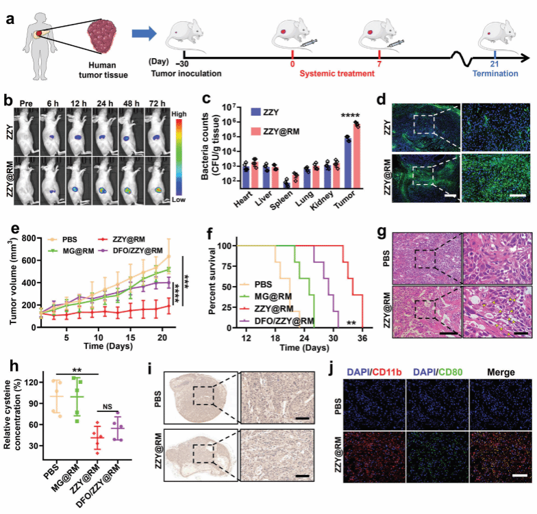
ZZY@RM在皮下移植瘤、原位模型及患者来源异种移植(PDX)模型中均证实显著疗效:肿瘤抑制率超90%,生存期延长2倍以上。机制研究表明,工程菌不仅能重塑肿瘤免疫微环境,促进M1型巨噬细胞极化,还可通过免疫原性细胞死亡激活适应性免疫。该成果为开发代谢干预-免疫调控协同的抗癌疗法开辟了新路径。

ZZY@RM在小鼠PDX模型中的治疗效果
胰腺癌治疗一直被视为医学领域的“最后堡垒”。本研究聚焦于PDAC铁死亡防御网络的中枢——半胱氨酸代谢,创新性地利用工程化细菌对肿瘤半胱氨酸代谢实现有效且持续的封锁,成功诱导了肿瘤细胞的铁死亡。这不仅为胰腺癌的精准治疗带来“新武器”,也证实了在合成生物学技术的支持下,活体细菌型药物在效率、持续性以及代谢调控精确性方面的不可替代优势。相信在更多交叉学科的持续协作下,工程菌疗法有望为更多顽固肿瘤带来突破性的治疗可能。
论文链接:https://doi.org/10.1002/adma.202412982